前 言
为便于项目经办人和窗口工作人员快速掌握投资项目审批手续办理,阿尔山市政务服务局精心组织编制《投资项目审批操作手册》,通过介绍投资项目审批事项清单、办事指南、申报流程、工作机制、创新措施和常见问题等内容,进一步规范了审批业务操作流程,助推投资项目“早立项、早开工、早投产” 。
近年来,阿尔山市深入落实《兴安盟工程建设项目审批制度改 革工作实施方案》和《内蒙古自治区人民政府办公厅关于印发全 面推行“蒙速办·帮您办”工作实施方案的通知》等要求,对标区盟一流营商环境,坚持“五减一优”(减事项、减材料 、减环节 、减时间 、减费用、优服务)原则,创新投资项目全链条代办 帮办服务模式 ,力争实现政府投资项目缩减至70个工作日,社会 投资核准类项目缩减至60个工作日,社会投资备案类缩减至 56 个工作日的目标 。
目 录
一、工作方案
1、工作方案
2、工作队伍
3、考评办法
二、办理指南
1、项目类型
2、基本流程
3、事项清单
4、审查要点
三、在线申报
1、投资项目在线审批监管平台操作指南
2、工程建设项目申报系统操作指南
四、工作机制
1、代办帮办
2、会商会审
3、联审联批

工 作 方 案
















阿尔山市代办帮办工作人员联络表 |
||||
单位 |
姓名 |
职务 |
联系电话 |
备注 |
发改委 |
贾焱博 |
科员 |
15248581088 |
|
自然资源局 |
张秋野 |
科员 |
13624897609 |
|
住建局 |
张宇 |
科员 |
15598049276 |
|
农牧水利和科技局 |
刘志永 |
科员 |
18947427775 |
|
商务经济信息化局 |
李雪微 |
科员 |
15034827013 |
|
交通运输局 |
韩越强 |
科员 |
17648215456 |
|
统战部 |
杨丽 |
科员 |
15024817771 |
|
政务服务局 |
张航 |
科员 |
7120977 |
|
政务服务局 |
王卫东 |
科员 |
7120977 |
|










办 理 指 南
一 、项目类型
(一)审批类
使用政府投资建设的固定资产投资项目。
(二)备案类
企业投资建设,且在《政府核准投资项目目录》以外的固定资产投资项目。
(三)核准类
企业投资建设属于《政府核准投资项目目录》内的固定资产投资项目包括如下:
由自治区发改委审批的事项
(1)0.1亿立方米及以上水库项目的核准;(2)国家级风景名胜区、国家自然保护区、全国重点文物保护单位区域内总投资 5000 万元及以上旅游开发和资源保护项目,世界自然和文化遗产保护区内总投资 3000 万元及以上项目核准;(3)列入国家规划中除国家铁路集团有限公司为主出资的企业投资新建(含增建)铁路项目、地方城际铁路项目,以及其余列入自治区规划的新建(含增建)铁路项目的核准;(4)新建通用机场项目、扩建军民合用机场(增建跑道除外)项目核准;(5)除国务院核准的特大型主题公园之外的其他类型主题公园项目核准;(6)6吨/9座以下通用飞机和3吨以下直升机制造项目核准;(7)列入相关规划的独立公路桥梁、隧道项目核准;(8)列入相关规划的内河航道、航电枢纽建设项目核准;(9)不跨境、列入国家或自治区规划中除国家铁路集团有限公司为主出资的企业投资独立铁路桥梁、隧道项目的核准;(10)列入国家规划的企业投资城市快速轨道交通项目核准;(11)涉及开荒的农业 项目核准;(12)自治区内区域性危险废弃物处理项目、 区域性医疗垃圾处理项目核准;(13)列入相关规划的国家高速公路网和普通国道网项目, 自治区地方高速公路 网和跨盟市普通省道网项目核准;(14)《外商投资准入特别管理措施(负面清单)》中总投资(含增资)3 亿美元以下非禁止类外商投资项目核准。
由自治区能源局审批的事项
(1)国家规划矿区内的其余煤炭开发项目和一般煤矿开发项目;(2)变性燃料乙醇项目核准;(3)自治区境内输气管网(不含油气田集输管网)项目核准;(4)自治区境内输油管网 (不含油田集输管网)项目核准;(5)热电站(含自备电站)(抽 凝式燃煤热电项目除外);(6)在国家依据总量控制制定的建设规划内的燃煤燃气火电站及其他火电站项目核准(含自备电站);(7)电网工程核准(不涉及跨境、跨省 (区、市)输电的±500 千伏及以上直流项目和 500 千伏、750 千伏、1000 千伏交流 项目由自治区人民政府投资主管部门按照国家制定的相关规划核准,其他自治区境内跨 盟市项目由自治区人民政府投资主管部门按照国家、自治区制定的相关规划核准);(8) 抽凝式燃煤热电项目在国家依据总量控制制定的建设规划内核准(含自备电站);(9)除新建(含异地扩建)外,进口液化天然气接收、储运设施项目核准;(10)抽水蓄 能电站项目。
由兴安盟发改委审批的事项
(1)涉及水资源配置调整的其它水事工程及0.1亿立方米以下的水库项目核准;(2)热电站(含自备电站)(抽凝式燃煤热电项目除外);(3)《核准目录(2017)》规定的除国务院投资主管部门、 自治区投资主管部门核准外,其余电网工程项目核准;(4)《核准目录(2017)》规定的除国务院、国家发改委、自治区投资主管部门核准外,其余水电站项目核准;(5)非高速、非国道网、非跨盟市普通省道网公路项目核准(普通省道网项目按照自治区批准的相关规划核准);(6)风电站项目核准;(7)自治区批准的相关规划外的独立铁路桥梁、隧道及非跨大江大河(现状或规划为一级及以上通航段)的独立公路桥梁、隧道项目;(8)自治区内非区域性危险废弃物处理项 目、非区域性医疗垃圾处理项目核准;(9)液化石油气接收、存储设施(不含油气田、 炼油厂的配套项目)项目核准。
二 、基本流程

三 、事项清单
阿尔山市“帮您办”代办帮办服务事项清单 |
|||
序号 |
承办部门 |
事项名称 |
事项类型 |
1 |
发改委 |
企业投资项目核准 |
行政许可 |
2 |
企业投资项目备案 |
其他行政权力 |
|
3 |
政府投资项目建议书审批 |
行政许可 |
|
4 |
政府投资项目可行性研究报告审批 |
其他行政权力 |
|
5 |
政府投资项目初步设计审批 |
其他行政权力 |
|
6 |
政府投资项目审批 |
其他行政权力 |
|
7 |
固定资产投资项目节能审查 |
其他行政权力 |
|
8 |
住建 部门 |
建筑工程施工许可证核发 |
行政许可 |
9 |
因工程建设需要拆除、改动、迁移供水、排水与污水处理设施审核 |
行政许可 |
|
10 |
房屋建筑和市政基础设施工程竣工验收备案 |
其他行政权力 |
|
11 |
市政设施建设类审批 |
行政许可 |
|
12 |
建设工程消防验收 |
行政许可 |
|
13 |
建设工程消防设计审查 |
行政许可 |
|
14 |
施工许可证 |
行政许可 |
|
15 |
商品房预售 |
行政许可 |
|
16 |
消防设计审查验收 |
行政许可 |
|
17 |
防空地下室建设费审批 |
行政许可 |
|
18 |
城市建筑垃圾处置核准 |
行政许可 |
|
19 |
临时占用、临时占用、挖掘城市道路审批 |
行政许可 |
|
20 |
城镇污水排入排水管网 |
行政许可 |
|
21 |
停止供水(气)、改(迁、拆)公共供水的审批 |
行政许可 |
|
22 |
工程建设涉及城市绿地、树木审批 |
行政许可 |
|
23 |
新建防空地下室的民用建筑项目审判 |
行政许可 |
|
24 |
人防工程竣工验收备案 |
其他行政权力 |
|
25 |
交通 部门 |
对涉路施工活动的许可 |
行政许可 |
26 |
自然资源部门 |
建设项目用地预审与选址意见书核发 |
行政许可 |
27 |
划拨国有土地使用权审批 |
行政许可 |
|
28 |
建设用地(含临时用地)规划许可证核发 |
行政许可 |
|
29 |
农牧水利部门 |
生产建设项目水土保持方案审批 |
行政许可 |
30 |
水利基建项目初步设计文件审批 |
行政许可 |
|
31 |
取水许可证审批 |
行政许可 |
|
32 |
水利工程建设项目验收 |
其他行政权力 |
|
33 |
商务经信部门 |
工业固定资产投资及工业技术改造类项目备案 |
其他行政权力 |
34 |
统战部 |
宗教活动场所内改建或者新建建筑物审批 |
行政许可 |
四 、审查要点
(一)审查内容
通过书面或电子核验的方式对申请材料形式要件进行审查;对申请材料的真实性
进行审查;对申请材料实质要件进行审查;对审查结果进行复核。
(二)审查要点
1 . 形式要件审查 。申请材料不齐全或不合规的 ,提出补正要求 ,书面告知申请人; 申请事项不属于本部门受理或按规定无需审批的 ,做出不予受理决定并说明理由 ,书 面告知申请人;申请材料齐全完备 、符合法定形式的 ,做出受理决定 ,书面告知申请 人。
2 . 真实性审查 。 申请材料弄虚作假的 ,做出不予受理决定并说明理由 ,书面告知 申请人,并将弄虚作假情形计入申请人信用档案;
3 . 实质要件审查 。申请材料实质审查不予通过的 ,做出不予通过决定并说明理由 , 书面告知申请人;申请材料实质审查包括但不限于 :基本材料审查 、条件审查 、证明 材料审查 、合法合规性审查;
4 . 审查结果复核 。经办人员审查有误的 ,退回重审;复核通过的 ,推送至下一阶 段或系统。
在线申报
一 、投资项目在线审批监管平台操作指南
投资项目在线审批监管平台支持企业投资项目备案 、企业投资项目核准 、政府投 资项目建议书审批 、政府投资项目初步设计审批 、政府投资项目可行性研究报告审批 、 节能审查等事项的在线申报。
(一)备案项目申报
操作步骤 :
(1)浏览器输入网址 nmg .tzxm . gov . cn ,登录账号进入 “个人中心”,选择 “备案项目申报”。

(2)请完整填写您的项目基本信息 ,点击 “信息确认”。
注意 :如果在填写信息中途您有事离开 ,请点击 “暂存信息”否则可能会因浏览 器超时而丢失填好的信息哦 ,暂存的项目信息在 “备案项目信息”菜单中继续申报。

(3)请选择哪个层级的部门可以审批您的项目。

(4)请选择您要申报的事项 ,点击 “确认申报”。

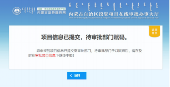
(5)项目信息提交后 ,待审批部门赋码 。
(6)请务必打印本页 “企业投资项目备案信息表”完善空白处内容。
(7)请将完善后的 “企业投资项目备案信息表” ,扫描成 PDF 格式上传 ,点击“提交”后 ,项目就申报成功啦!
注意 :材料未上传 ,也可以点击“提交”哦 ,提交之后审批单位就会收到您的项目 ,后续材料上传 ,在项目信息下的 “备案项目信息”中上传。

(二)审批项目申报操作步骤 :
(1)浏览器输入网址 nmg .tzxm . gov . cn ,登录账号进入 “个人中心”,选择 “审批项目申报”。

(2)请完整填写您的项目基本信息 ,点击 “信息确认”下一步。
注意 :如果在填写信息中途您有事离开 ,请点击 “暂存信息”否则可能会因浏览 器超时而丢失填好的信息哦 ,暂存的项目信息在 “审批项目信息”菜单中继续申报。

(3)请选择哪个层级的部门可以审批您的项目。

(4)请选择您要申报的事项 ,点击 “确认申报”。

(5)项目信息提交后 ,待审批部门赋码 。

(6)请如实回答所列问题 ,如不清楚怎么回答 ,请咨询业务部门
注意 :通过回答问题,可以确认您的项目是否需要办理一些必要的前置事项 例如 :
问题 1 :您的项目用地是以划拨的方式获得的吗?如果选择 “是”选项 ,则需要自然资源部门出具“选址意见书”,选择 “否”就不需要。
问题 2 :您的项目是否涉及新增用地?如果选择“是”选项 ,则需要自然资源部门出具“用地预审意见” ,选择 “否”需要项目单位提供 “土地权属证明”。
问题 3 :您的项目年综合能源消费量是多少?
A:年综合能源消费量 5000 吨标准煤及以上 ,需要自治区发改委出具 “节能审查 意见”。
B :年综合能源消费量 3000 吨标准煤及以上 5000 吨标准煤及以下 ,需要盟市发改 委出具 “节能审查意见”。
C :年综合能源消费量 1000 吨标准煤及以上 3000 吨标准煤及以下 ,需要旗市发 改 委出具 “节能审查意见”。
D:年综合能源消费量不满 1000 吨标准煤 ,需要项目单位提供 “节能声明表”。
(7)请您确认联审部门 ,如联审部门有误 ,请点击 “上一步”,修改问题 ,如确
认没问题 ,则点击 “下一步”。
(8)请您确认联审事项,可选择性打印本页。

(9)请您对应材料名称,上传所需材料 ,点击 “提交”后 ,项目就申报成功啦!
注意 :材料未上传 ,也可以点击 “提交”哦 ,提交之后审批单位就会收到您的项目 , 后续材料上传 ,在项目信息下的 “审批项目信息”中上传。

(三)核准项目申报 操作步骤 :
(1)浏览器输入网址 nmg .tzxm . gov . cn ,登录账号进入 “个人中心”,选择 “核 准项目申报”。

(2)请完整填写您的项目基本信息,点击 “信息确认”下一步。
注意 :如果在填写信息中途您有事离开 ,请点击 “暂存信息”否则可能会因浏览 器超时而丢失填好的信息哦 ,暂存的项目信息在 “核准项目信息”菜单中继续申报。

(3)请选择哪个层级的部门可以审批您的项目。
注意 :阿尔山市发改委没有核准权限哦!
(4)请选择您要申报的事项 ,点击 “确认申报”。
(5)项目信息提交后 ,待审批部门赋码 。

(6)请如实回答所列问题 ,如不清楚怎么回答 ,请咨询业务部门。
注意 :通过回答问题,可以确认您的项目是否需要办理一些必要的前置事项。
例如 :
问题 1 :您的项目用地是以划拨的方式获得的吗?如果选择 “是”选项 ,则需要自 然资源部门出具 “选址意见书”,选择 “否”就不需要。
问题 2 :您的项目是否涉及新增用地?如果选择 “是”选项 ,则需要自然资源部门出具“用地预审意见” ,选择 “否”需要项目单位提供 “土地权属证明”。
(7)请您确认联审部门 ,如联审部门有误 ,请点击 “上一步”,修改问题 ,如确认没问题 ,请点击 “下一步”。
(8)请您确认联审事项,可选择性打印本页。

(9)请您对应材料名称,上传所需材料 ,点击“提交”后 ,项目就申报成功啦!
注意 :材料未上传 ,也可以点击 “提交”哦 ,提交之后审批单位就会收到您的项目 ,
后续材料上传 ,在项目信息下的 “核准项目信息”中上传。

二 、工程建设项目申报系统操作指南
(1) 浏览器输入网址 117.161.85.61:8010 或阿尔山市政务服务网, 使用政务服务网(蒙速办 app)法人账号进行登录。

(2)根据项目资金来源情况 ,选择区划 、投资类型 、项目类型 、项目阶段 ,勾选 需办理的事项 ,点击联合申办。

(3)输入项目赋码 ,点击加载信息。

(4)首次申报项目需要进行数据完善 ,完善数据之后点击确认 ,再加载数据。



(5)填写申报表单 ,完成后点击下一步。
(6)点击选择附件 ,上传电子材料,标黄色的材料是必要材料。
(7)上传材料完毕后 ,点击提交申报 ,如果不想立刻提交申报 ,可以先将业务暂存 , 请点击暂存。后续办理可在网站首页企业中心→草稿箱中继续办理。
(8)网上申报完成 ,等待收件人员收件受理。
工 作 机 制
一 、代办帮办机制
(一)推行 “蒙速办 ·帮您办”
依托市政务服务大厅 ,通过梳理公布事项 、组建专业队伍 、拓展服务方式 、规范 业务流程 、统筹协调办 、强化监督考评等举措 , 由代办员为重点投资建设项目 、招商引资项目、政府投资项目和中小型企业投资项目提供政策咨询 、协调推进 、协办帮办 等无偿服务 ,变“企业跑”为“政府跑” ,推动项目早立项 、早开工 、早投产。
(二)组建代办帮办专业队伍
1 .基本情况。在政务服务中心联合审批专区,设置“蒙速办·帮 您办”窗口3个 ,确定专业代办帮办员9名 ,人员由涉及投资项目审批部门的分管领导和相关审批股室负责人或业务骨干组成。
2 .工作职责。政务服务中心“蒙速办·帮您办”窗口代办帮办员负责与企业接洽 、前期业务指导 、协调组织会商会审 、协调部门代办帮办人员开展工作 、跟踪项目审批进度、协调解决有关问题;各部门代办帮办员负责参加会商会审和从立项 、规划、建设到竣工验收环节需要本部门办理审批事项的代办帮办事宜。
(三)健全完善代办帮办服务流程

{C}
(四)强化项目委托档案管理

项目名称 :
申请单位 :
委托时间 :
“帮您办”代办帮办服务申请表
申请单位情况 |
||||
项目单位名称 |
邮编 |
|||
项目单位地址 |
||||
项目单位负责人 |
联系电话 |
|||
项目单位经办人 |
联系电话 |
|||
项目基本情况 |
||||
项目名称 |
||||
项目编码 |
||||
投资总额 |
万元 |
建设规模 |
平方米 |
|
| 建设地址 |
||||
资金来源 |
政府投资 □ 国内企业投资 □ 外商投资 □ 其他 □ |
|||
土地性质 |
划拨 □ 出让 □ |
是否重点 项目 |
是□ 否□ |
|
委托事项 |
全部 □ 部分 □ |
是否开工 |
是□ 否□ |
|
| 备注 |
||||
委 托 代 办 信 息 |
具 体 申 请 代 办 帮 办 事 项 |
□企业投资项目备案 □固定资产投资项目节能审查 □政府投资项目初步设计审批 |
□政府投资项目建议书审批 □政府投资项目可行性研究报告审批 □固定资产投资项目节能验收 |
||
□建设项目用地预审与选址意见书核发 |
|||||
□建设工程 (含临时建设)规划许可证核发 □划拨国有土地使用权审批 □国有土地使用权出让审批 □建设用地 (含临时用地)规划许可证核发 |
|||||
□建设工程规划条件核实合格证核发 |
|||||
□建筑工程施工许可证核发 □建设工程质量监督手续办理 □新建民用建筑防空地下室易地建设审批 □新建民用建筑防空地下室同步建设审批 |
□建设工程消防设计审查 |
||||
□因工程建设需要拆除 、改动 、迁移供水 |
排水与污水处理设施审核、 |
||||
□房屋建筑和市政基础设施工程竣工验收备案 □工程建设涉及城市绿地 、树木审批 □临时占用 、挖掘城市道路审批 □建设工程竣工验收备案 |
□市政设施建设类审批 □城市建筑垃圾处置核准 □人防工程竣工验收备案 □建设工程消防验收 |
||||
□河道管理范围内建设项目工程建设方案审批 □水利工程建设项目验收 |
|||||
□占用农业灌溉水源 、灌排工程设施审批 □建设单位环境影响评价审批 □建设项目安全设施设计审查 □使用林地 (临时占用林地)审批 □征占用或者临时使用草原审核 □对涉路施工活动的许可 |
|||||
□新建 、扩建或改建易燃易爆场所防雷装置的设计审核和竣工验收 |
|||||
“帮您办”代办帮办服务授权委托书
本授权委托书声明 :现授权委托阿尔山市政务服务中心全权代办帮办以下事项(请在方框内打钩) :
1 .企业投资项目备案□
2 . 固定资产投资项目节能审查□
3 .政府投资项目建议书审批□
4 .政府投资项目可行性研究报告审批□
5 .政府投资项目初步设计审批□
6 . 固定资产投资项目节能验收□
7 .建设项目用地预审与选址意见书核发□
8 .建设工程 (含临时建设)规划许可证核发□
9 .划拨国有土地使用权审批□
10 . 国有土地使用权出让审批□
11 .建设用地 (含临时用地)规划许可证核发□
12 .建设工程规划条件核实合格证核发□
13 .建筑工程施工许可证核发□
14 .建设工程消防设计审查□
15 .建设工程质量监督手续办理□
16 .新建民用建筑防空地下室易地建设审批□
17 .新建民用建筑防空地下室同步建设审批□
18 . 因工程建设需要拆除、改动 、迁移供水 、排水与污水处理设施审核□
19 .房屋建筑和市政基础设施工程竣工验收备案□ 20 .市政设施建设类审批□
21 .工程建设涉及城市绿地 、树木审批□
22 .城市建筑垃圾处置核准□
23 . 临时占用 、挖掘城市道路审批□
24 .人防工程竣工验收备案□
25 .建设工程竣工验收备案□
26 .建设工程消防验收□
27 .取水许可证审批□
28 .生产建设项目水土保持方案审批□
29 .水利基建项目初步设计文件审批□
30 .洪水影响评价审批□
31 .水工程建设规划同意书审核□
32 .河道管理范围内建设项目工程建设方案审批□
33 .水利工程建设项目验收□
34 . 占用农业灌溉水源 、灌排工程设施审批□
35 .建设单位环境影响评价审批□
36 .建设项目安全设施设计审查□
37 .使用林地 (临时占用林地)审批□
38 .征占用或者临时使用草原审核□
39 .对涉路施工活动的许可□
40 .新建 、扩建或改建易燃易爆场所防雷装置的设计审核和竣工验收□
委托方名称(盖章)
法定代表人或经办人 :
年 月 日
“帮您办”代办帮办服务承诺书
本单位向阿尔山市政务服务中心申请提供代办帮办服务 ,并承诺履行以下义务 :
一 、配合填写 《“帮您办”代办帮办服务申请表》 ,编制项目申报计划 ,组织项目申报材料 ,在代办帮办服务窗口指导下进行有序申报;
二 、联系 、督促委托单位按要求及时对审查中提出的问题进行修改或补充材料;
三、因代办帮办工作需要,协助配合政务服务部门组织协调会;
四、及时办理各种缴费手续及其他申请人应履行的职责;
五 、对项目涉及相关申报材料的真实合法性负责 ,并承担相应的法律责任;
六 、在委托代办帮办事项完成 、 审批结果送达后 ,配合填写 《“帮您办”代办帮 办服务办结单》 、 《 “帮您办”代办帮办服务评价表》;
七 、 因项目或事项本身不具备办理条件 ,或者申报材料有弄虚作假及其他违法违 规情况的 ,在阿尔山市政务服务中心提出终止帮办代办服务时 ,配合填写 《 “帮您办” 代办帮办服务终止单》 ,终止代办帮办服务。
单位 (盖章) 项目经办人签字 :
年 月 日

“帮您办”代办帮办服务办结单 (第一联)
(第一联 :企业留存 第二联 :代办帮办机构留存)
兹有代办帮办项目(名称) (项目编号 : ),
已于 年 月 日完成委托帮代办事项 。有关资料已向项目单位移交完毕 。现作办结处理。
代办员签字 :
阿尔山市政务服务中心
年 月 日
“帮您办”代办帮办服务办结单 (第二联)
(第一联 :企业留存 第二联 :代办帮办机构留存)
兹有代办帮办项目(名称) (项目编号 : ),
已于 年 月 日完成委托帮代办事项 。有关资料已向项目单位移交完毕 。 现作办结处理。
代办员签字 :
阿尔山市政务服务中心
年 月 日
{C}
{C}
{C}
{C}



“帮您办”代办帮办服务评价表
兹有代办帮办项目 : , 已于 年 月 日完成项
目代办帮办服务工作,请对我们的代办帮办服务进行综合评价 :
非常满意□ 满意□ 不满意□
为进一步提升我们的代办帮办服务工作 ,更好的为企业提供优质的服务 ,请您留 下宝贵意见及建议 :
项目单位评价人 :
年 月 日
“帮您办”代办帮办服务终止单
编号 :
兹有 “帮您办”代办帮办项目 (项目名称) (项目编码 : ),现
因 ,经双方认可 ,于 年 月 日终止代办 帮办委托 ,有关资料已向项目单位移交完毕。
项目经办人签字 :
代办员签字 :
阿尔山市政务服务中心
年 月 日
二 、会商会审机制
(一)推行会商会审
根据 《阿尔山市固定资产投资项目会商会审实施方案》要求 ,市内所有政府投资和企业投资 ,完成项目备案 、 审批或核准后 ,需要多部门联审联批时 , 由市政务服务局负责组织召开部门联席会议 ,对审批事宜进行会商 。联席会议责任部门包括发改委 、 住建局 、 自然资源局 、生态环境局 、农牧水利科技局 、交通局 、应急管理局 、林草局 、气象局 。 会议邀请项目单位参加 , 同时根据工作需要邀请项目行业主管部门或属地乡镇人民政府参加 ,联席会议根据项目审批需要随时召开 ,参加联席会议的人员为各责任部门分管审批业务的领导和审批股室负责人。
(二)联席会议流程
联席会议召开前,市发改委应当将需要会商的项目推送到投资在线审批平台 。市 政务服务局应当在召开会议前3天将会议通知发送到联席会议责任部门 ,并列出会商 项目的名称和相关内容 ,各联席会议责任部门应有针对性地进行准备。
联席会议上,由项目单位做项目情况介绍 ,各部门对项目的可行性进行充分论证。 涉及到的审批部门要“一次性告知”项目单位需要准备的材料及具体要求 ,承诺办结 时限 ,主动指导项目单位准备材料 ,并负责提供申请材料的样本;审批部门的承诺时 限要比法定时限压缩50%以上。对需要现场踏勘 、现场验收的项目 ,应明确踏勘 、验 收的相关要求及时间 ,并限时办结 。针对项目审批过程中遇到重大疑难问题 , 由项目审批牵头部门提议或者项目单位申请 ,由市政务服务局组织相关审批部门和项目单位 , 召开专题会议进行会商。专题会商未能解决的重大疑难问题 ,应及时向市政府报告协 调处理。
三、联审联批机制
兴安盟工程建设项目并联审批管理办法(试行)
第一条根据《国务院办公厅关于全面开展工程建设项目审批制度改革的实施意见》 (国办发〔2019]11 号) 、 《内蒙古自治区人民政府关于印发自治区工程建设项目审批 制度改革工作实施方案的通知》(内政字〔2019]43号)及 《兴安盟工程建设项目审批 制度改革工作实施方案》文件精神,为贯彻落实关于深化“放管服”改革和优化营商环境的工作部署,推进我盟工程建设项目审批制度改革,确保工程建设项目并联审批规范、有序运行,进一步优化审批程序,减少审批环节,提高行政服务效率,结合我盟实际,制定本办法。
第二条本办法中的并联审批,是指将工程建设项目从立项到竣工验收的审批事项,按审批关联性和并行审查的原则,对涉及两个以上审批部门办理的审批服务事项,整合为若干个审批阶段或关联审批行为,按照“一份办事指南,一张申请表单,一套申报材料, 完成多项审批”的运作模式,采取“项目信息网上申报 、 申请材料一窗受理 、 审批过程并 行协同 、审批结果关联共享”等方式, 由各旗市市各阶段工程建设项目行政审批综合窗口 (以下简称"综合窗口")统一收件 、发件,相关审批部门依托兴安盟建设项目审批管理系统(以下简称"管理系统")同步审批办理的审批服务模式。
第三条本办法适用于在兴安盟区域范围内的,所有新建 、改建 、扩建的工程建设项
目。
第四条按照工程建设项目类型 、投资类型 、规模大小等,将我盟工程建设项目划分 为三类,政府投资审批类工程建设项目 、社会投资备案类工程建设项目 、社会投资核准类工程建设项目 。审批流程划分为立项用地规划许可 、工程建设许可 、施工许可 、竣工验收四个并联审批阶段 ,每个并联审批阶段确定一家牵头单位,实行“一家牵头、并联 审批 、限时办结”。
(一)立项用地规划许可阶段 。主要包括国有建设用地使用权出让 、建设用地规划 许可证、企业固定资产项目核准 、取水许可证审批 、生产建设项目水土保持方案审批 、建设用地规划许可证变更登记 、建设项目环境影响报告书(表)审批(登记表备案)、涉及国家安全事项的建设项目审批 、重点工程项目气候可行性论证 、 固定资产项目节能审查、 国有土地划拨决定书 、政府投资项目可行性研究报告审批 、政府投资项目建议书审批 、企业固定资产项目备案等事项 。该阶段牵头单位为自然资源部门,发改委 、行政审批和政务服务局、气象局 、生态环境局部门配合。
(二)工程建设许可阶段 。主要包括建设工程规划许可证核发 、规划设计方案审查 审定、工程建设涉及城市绿地 、树木审批 、市政设施建设类审批 、洪水影响评价审批、 重大建设工程地震安全性评价 、超限高层建筑工程抗震设防审批 、应建防空地下室的 民用建筑项目报建审批 、新建 、扩建 、改建建设工程避免 、危害气象探测环境审批 、 建设项目使用林地及在森林和野生动物类型国家级自然保护区建设审批(核) 、建设工程 规划许可证变更登记 、规划设计方案变更等事项。该阶段牵头单位为自然资源部门,住 建 、发改 、人防 、应急 、水利 、气象 、文物 、生态环境 、林草等部门配合。
(三)施工许可阶段 。该阶段主要包括建筑工程施工许可证核发 、 临时占用 、挖掘 城市道路审批、建设工程消防设计审查、施工图设计文件审查(联合图审,含消防 、人防、 技防等)等事项。该阶段牵头单位为住建部门,人防部门配合。
(四)竣工验收阶段 。该阶段实行限时联合验收,主要包括建设工程城建档案验收 、 建设工程竣工规划条件核实 、建设工程竣工验收备案 、建设工程消防验收 、人防工程 竣工验收备案 、 固定资产投资项目节能验收 、涉及国家安全事项的建设项目验收等事 项。该阶段牵头单位为住建部门, 自然资源 、发改 、人防 、档案 、安全等部门配合。
第五条工程建设项目申报审批按以下流程进行:
(一)项目赋码 。除涉密项目外,项目建设单位应通过内蒙古自治区投资项目在线审 批平台生成项目代码作为该项目唯一身份标识。申请表单、受理文书、批文证照等
均要填写或体现项目代码,各阶段综合窗口和各审批部门接收申报材料时应先核验项目代码,对未取得项目代码的,告知项目单位登录内蒙古自治区投资项目在线审批平台进行注册并取得项目代码。
(二)网上申报 。 中请人应通过兴安盟建设项目审批管理系统,按各阶段办事指南要求上传电子申请材料,进行网上申报,对无需同步提交纸质材料的事项, 由管理系统将申请材料自动推送给各并联审批部门,各部门工作人员对电子申请材料进行审查并提出受理意见,通过管理系统反馈申请人。
(三)窗口受理 。对受理时同步要求提交纸质材料的, 申请人完成网上申报后,将与电 子申报材料一致的纸质材料送至各对应阶段综合窗口 。综合窗口对纸质申请材料进行统一登记后,连同电子材料一并推送至各并联审批部门,各部门对申请材料进行审查,提 出受理意见并推送回综合窗口,综合窗口将受理意见打印送达申请人。
(四)审批办理 。并联审批部门根据法律法规规定,对并联审批事项进行同步审批 、 限时办结。对存在前后置关系的,前置审批部门按并联审批阶段内时限要求完成审批 , 审批结果通过管理系统共享。
(五)办结回复 。各并联审批部门在事项的承诺时限内, 出具审批结果推送到兴安盟 建设项目审批管理系统,并送交至对应阶段综合窗口, 由综合窗口工作人员通知申请人 领取, 申请人也可登录管理系统自行下载打印电子批文 。(审批结果送达方式包括直接送 达和邮寄送达, 申请人可根据情况自行选择送达方式 ,如需邮寄送达,费用由申请人自付。)
第六条并联审批阶段牵头单位工作职责:
(一)梳理并公布并联审批阶段办事指南,整合阶段内各部门审批申请表的基本要素及各类指标,统一制定成《××阶段申请表》用于所申请阶段的并联申报 。每个并联审批阶段只需申请人提交一套申报材料,凡是能通过系统共享复用的材料及能通过网络核验 的信息,不得要求申请人重复提交。
(二)组织协调阶段内各部门按照本阶段承诺时限完成审批工作。
(三)协调本阶段并联审批工作中存在问题,必要时统一提请行政审批和政务服务局协调解决。
第七条并联审批阶段各配合单位工作职责:
(一)制定本部门各审批事项审查工作细则, 明确审查内容 、审查标准,配合牵头单位筒化各并联审批阶段办事指南 、
申请表单和申报材料清单。
(二)严格按照办事指南的承诺时限进行审查,及时出具初审意见或审批结果,服从牵头单位协调安排。
(三)并联审批过程中遇到问题或意见不统一时,主动与所在阶段牵头单位及相关部门做好沟通协调工作,无法协调解决或涉及多个部门,提请牵头单位协凋解决。
第八条行政审批和政务服务局工作职责:
(一)设置四个阶段工程建设项目行政审批综合窗口,综合窗口工作人员负责并联审批阶段的受理登记和申报材料 、受理意见及批文证照的统一送达。
(二)为并联审批提供系统支持,根据并联审批需求优化调整兴安盟建设项目审批管理系统功能。
(三)会同效能督查部门 、牵头单位对并联审批工作及审批服务行为进行监督检查。
第九条兴安盟行政审批和政务服务局负责指导各旗市市行政审批和政务服务局,加强对工程建设项目并联审批工作的监督检查。通过出具督办意见、例会通报 、纳入年度考核、提请效能督查部门进行问责等方式,建立建设项目并联审批日常管理制度,加强对建设项目审批的实时监督,督促各并联审批部门依法履行审批职责。
第十条相关审批部门有下列行为之一的,行政审批和政务服务局应按要求进行督办,
情节严重的,依据相关规定提请效能督查部门进行效能问责:
(一)不落实首问责任、 限时办结 、一次性告知等制度,未在承诺期限内作出行政
审批决定的;
(二)擅自增加行政审批前置条件,擅自收取办事指南以外申报材料的;
(三)对符合法定条件的申请无故不予受理或审批的;
(四)受理行政审批申请后不依法出具书面受理凭证或者对行政审批申请不予受理又不依法说明理由的;
(五)依法应当将审批结果告知相关行政管理部门而未告知的;
(六)对应当纳入并联审批的事项,未纳入并联审批,影响审批事项办理的;
(七)对应当纳入综合窗口或管理系统受理的事项,未纳入进行体外循环的;
(八)未按照办事指南的有关要求进行收件的;
(九)无正当理由拒不执行并联审批行为的;
(十)其他不按照规定实施并联审批的行为。 第十一条本办法自发布之日起试行一年






打印
蒙公网安备 15220202000101号